|
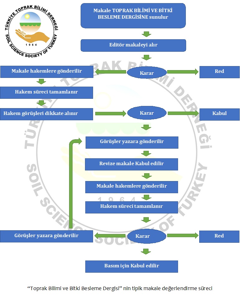
Toprak Bilimi ve Bitki Besleme Dergisi hakemli bir dergi olup, makaleler üç ay içerisinde iki hakem tarafından değerlendirilmektedir. Eğer dergide yayınlanması için gönderilen makale konu ve akademik standartlar yönüyle editör tarafından uygun kabul edilmiş ise aşağıdaki şemada gösterilen makale değerlendirme süreci başlatılmaktadır.
|